[地球流体電脳倶楽部] [dcmodel | dcmodel-tools] [dcmodel-thum.rb]

太陽組成の 0.3 倍, 放射強制 -0.1 K/day 実験

概要

計算の概要

木星大気における平均的な流れ場と凝結成分の分布を数値的に求める.

凝結成分存在度を太陽組成の 0.3 倍とする.

計算設定

結果一覧

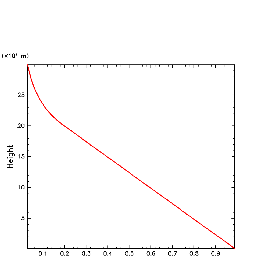
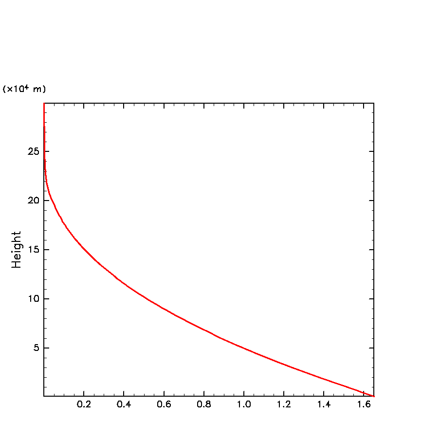
温位の時間変化 仮温位の時間変化 相当温位の時間変化 鉛直速度の自乗平均 運動エネルギー 凝結成分気体混合比(赤: H2O, 緑: H2S, 青: NH3) H2O 蒸気混合比 H2S 蒸気混合比 NH3 蒸気混合比 凝結物混合比(赤: H2O, 緑: NH4SH, 青: NH3) H2O 雲と雨の混合比 NH3 雲と雨の混合比 NH4SH 雲と雨の混合比 H2O 相対湿度 NH3 相対湿度 NH4SH 平衡状態からのずれ 凝結と反応による温位変化 浮力 浮力(温度の寄与) 浮力(分子量の寄与) 浮力(引きづりの効果) 安定度 安定度(温度の寄与) 安定度(分子量の寄与)
PotTempAnal.png


VPotTempAnal.png


EqPotTempAnal.png


VelZDev.png


KEnergy.png


MixRtAnal-gas_lin.png


MixRtAnal-gas_H2O_lin.png


MixRtAnal-gas_H2S_lin.png


MixRtAnal-gas_NH3_lin.png


MixRtAnal-cnd.png


MixRtAnal-cnd_H2O.png


MixRtAnal-cnd_NH3.png


MixRtAnal-cnd_NH4SH.png


MixRtAnal-Hum_H2O_lin.png


MixRtAnal-Hum_NH3_lin.png


MixRtAnal-EqConst_NH4SH_lin.png


PotTemp-cndvap_lin.png


BuoyAnal_lin.png


BuoyAnal-temp_lin.png


BuoyAnal-molwt_lin.png


BuoyAnal-drag_lin.png


StabAnal_lin.png


StabAnal-temp_lin.png


StabAnal-molwt_lin.png


         
MixRtAnal-gas.png


MixRtAnal-gas_H2O.png


MixRtAnal-gas_H2S.png


MixRtAnal-gas_NH3.png


             
PotTemp-cndvap.png


BuoyAnal.png


BuoyAnal-temp.png


BuoyAnal-molwt.png


BuoyAnal-drag.png


StabAnal.png


StabAnal-temp.png


StabAnal-molwt.png


H2O 蒸気の移流による混合比変化 H2O 蒸気の乱流拡散による混合比変化 H2O 蒸気の数値拡散による混合比変化 H2O 蒸気の穴埋めプログラムによる混合比変化 H2O 蒸気の穴埋めプログラム(2)凝結による混合比変化 H2O 蒸気の凝結/蒸発による混合比変化 H2O 蒸気の地表面フラックスによる混合比変化                                  
MixRt-cndvap-all_H2O-g_Adv.png


MixRt-cndvap-all_H2O-g_Turb.png


MixRt-cndvap-all_H2O-g_Diff.png


MixRt-cndvap-all_H2O-g_Fill1.png


MixRt-cndvap-all_H2O-g_Fill2.png


MixRt-cndvap-all_H2O-g_Cond.png


MixRt-cndvap-all_H2O-g_Flux.png


                                 
MixRt-cndvap-all_H2O-g_Adv_lin.png


MixRt-cndvap-all_H2O-g_Turb_lin.png


MixRt-cndvap-all_H2O-g_Diff_lin.png


MixRt-cndvap-all_H2O-g_Fill1_lin.png


MixRt-cndvap-all_H2O-g_Fill2_lin.png


MixRt-cndvap-all_H2O-g_Cond_lin.png


MixRt-cndvap-all_H2O-g_Flux_lin.png


                                 
H2S 蒸気の移流による混合比変化 H2S 蒸気の乱流拡散による混合比変化 H2S 蒸気の数値拡散による混合比変化 H2S 蒸気の穴埋めプログラムによる混合比変化 H2S 蒸気の穴埋めプログラム(2)凝結による混合比変化 H2S 蒸気の凝結/蒸発による混合比変化 H2S 蒸気の地表面フラックスによる混合比変化                                  
MixRt-cndvap-all_H2S-g_Adv.png


MixRt-cndvap-all_H2S-g_Turb.png


MixRt-cndvap-all_H2S-g_Diff.png


MixRt-cndvap-all_H2S-g_Fill1.png


MixRt-cndvap-all_H2S-g_Fill2.png


MixRt-cndvap-all_H2S-g_Cond.png


MixRt-cndvap-all_H2S-g_Flux.png


                                 
MixRt-cndvap-all_H2S-g_Adv_lin.png


MixRt-cndvap-all_H2S-g_Turb_lin.png


MixRt-cndvap-all_H2S-g_Diff_lin.png


MixRt-cndvap-all_H2S-g_Fill1_lin.png


MixRt-cndvap-all_H2S-g_Fill2_lin.png


MixRt-cndvap-all_H2S-g_Cond.png


MixRt-cndvap-all_H2S-g_Flux.png


                                 
NH3 蒸気の移流による混合比変化 NH3 蒸気の乱流拡散による混合比変化 NH3 蒸気の数値拡散による混合比変化 NH3 蒸気の穴埋めプログラムによる混合比変化 NH3 蒸気の穴埋めプログラム(2)凝結による混合比変化 NH3 蒸気の凝結/蒸発による混合比変化 NH3 蒸気の地表面フラックスによる混合比変化                                  
MixRt-cndvap-all_NH3-g_Adv.png


MixRt-cndvap-all_NH3-g_Turb.png


MixRt-cndvap-all_NH3-g_Diff.png


MixRt-cndvap-all_NH3-g_Fill1.png


MixRt-cndvap-all_NH3-g_Fill2.png


MixRt-cndvap-all_NH3-g_Cond.png


MixRt-cndvap-all_NH3-g_Flux.png


                                 
MixRt-cndvap-all_NH3-g_Adv_lin.png


MixRt-cndvap-all_NH3-g_Turb_lin.png


MixRt-cndvap-all_NH3-g_Diff_lin.png


MixRt-cndvap-all_NH3-g_Fill1_lin.png


MixRt-cndvap-all_NH3-g_Fill2_lin.png


MixRt-cndvap-all_NH3-g_Cond_lin.png


MixRt-cndvap-all_NH3-g_Flux_lin.png


                                 
温度の基本場 温位の基本場 圧力の基本場 エクスナー関数の基本場 密度の基本場 音波速度の基本場 分子量の寄与の基本場 H2O 蒸気の混合比の基本場 H2S 蒸気の混合比の基本場 NH3 蒸気の混合比の基本場                            
TempBasicZ.png


PotTempBasicZ.png


PressBasicZ.png


ExnerBasicZ.png


DensBasicZ.png


VelSoundBasicZ.png


EffMolWtBasicZ.png


H2O-gBasicZ.png


H2S-gBasicZ.png


NH3-gBasicZ.png


                           
温位偏差(初期値からのずれ) 温位偏差(水平平均からのずれ) 仮温位偏差(初期値からのずれ) 水平風速 鉛直風速 流線関数(線型プロット) 凝結成分気体混合比(赤: H2O, 緑: H2S, 青: NH3) 凝結物混合比(赤: H2O, 緑: NH4SH, 青: NH3) NH4SH の相平衡からのずれ H2O 相対湿度 NH3 相対湿度 凝結成分気体混合比の水平・時間平均(赤: H2O, 緑: H2S, 青: NH3) 凝結物混合比の水平・時間平均(赤: H2O, 緑: NH4SH, 青: NH3) 安定度 加熱率 H2O 蒸気の混合比 H2S 蒸気の混合比 NH3 蒸気の混合比 H2O 雲と雨の混合比 NH4SH 雲と雨の混合比 NH3 雲と雨の混合比      
PotTemp_t08000000.png


PotTempAnm_t08000000.png


VPotTemp_t08000000.png


VelX_t08000000.png


VelZ_t08000000.png


StrmFunc_lin_t08000000.png


Gas_lin_t08000000.png


Cloud-Rain_t08000000.png


EqConst_lin_t08000000.png


Humidity_H2O-g_lin_t08000000.png


Humidity_NH3-g_lin_t08000000.png


gas-mean_t08000000.png


MixRt-cnd-mean_t08000000.png


Stab-mean_t08000000.png


HeatingRate_t08000000.png


H2O-g_lin_t08000000.png


H2S-g_lin_t08000000.png


NH3-g_lin_t08000000.png


H2O-s_t08000000.png


NH4SH-s_t08000000.png


NH3-s_t08000000.png


     
PotTemp_t08100000.png


PotTempAnm_t08100000.png


VPotTemp_t08100000.png


VelX_t08100000.png


VelZ_t08100000.png


StrmFunc_lin_t08100000.png


Gas_lin_t08100000.png


Cloud-Rain_t08100000.png


EqConst_lin_t08100000.png


Humidity_H2O-g_lin_t08100000.png


Humidity_NH3-g_lin_t08100000.png


gas-mean_t08100000.png


MixRt-cnd-mean_t08100000.png


Stab-mean_t08100000.png


HeatingRate_t08100000.png


H2O-g_lin_t08100000.png


H2S-g_lin_t08100000.png


NH3-g_lin_t08100000.png


H2O-s_t08100000.png


NH4SH-s_t08100000.png


NH3-s_t08100000.png


     
PotTemp_t08200000.png


PotTempAnm_t08200000.png


VPotTemp_t08200000.png


VelX_t08200000.png


VelZ_t08200000.png


StrmFunc_lin_t08200000.png


Gas_lin_t08200000.png


Cloud-Rain_t08200000.png


EqConst_lin_t08200000.png


Humidity_H2O-g_lin_t08200000.png


Humidity_NH3-g_lin_t08200000.png


gas-mean_t08200000.png


MixRt-cnd-mean_t08200000.png


Stab-mean_t08200000.png


HeatingRate_t08200000.png


H2O-g_lin_t08200000.png


H2S-g_lin_t08200000.png


NH3-g_lin_t08200000.png


H2O-s_t08200000.png


NH4SH-s_t08200000.png


NH3-s_t08200000.png


     
PotTemp_t08300000.png


PotTempAnm_t08300000.png


VPotTemp_t08300000.png


VelX_t08300000.png


VelZ_t08300000.png


StrmFunc_lin_t08300000.png


Gas_lin_t08300000.png


Cloud-Rain_t08300000.png


EqConst_lin_t08300000.png


Humidity_H2O-g_lin_t08300000.png


Humidity_NH3-g_lin_t08300000.png


gas-mean_t08300000.png


MixRt-cnd-mean_t08300000.png


Stab-mean_t08300000.png


HeatingRate_t08300000.png


H2O-g_lin_t08300000.png


H2S-g_lin_t08300000.png


NH3-g_lin_t08300000.png


H2O-s_t08300000.png


NH4SH-s_t08300000.png


NH3-s_t08300000.png


     
PotTemp_t08400000.png


PotTempAnm_t08400000.png


VPotTemp_t08400000.png


VelX_t08400000.png


VelZ_t08400000.png


StrmFunc_lin_t08400000.png


Gas_lin_t08400000.png


Cloud-Rain_t08400000.png


EqConst_lin_t08400000.png


Humidity_H2O-g_lin_t08400000.png


Humidity_NH3-g_lin_t08400000.png


gas-mean_t08400000.png


MixRt-cnd-mean_t08400000.png


Stab-mean_t08400000.png


HeatingRate_t08400000.png


H2O-g_lin_t08400000.png


H2S-g_lin_t08400000.png


NH3-g_lin_t08400000.png


H2O-s_t08400000.png


NH4SH-s_t08400000.png


NH3-s_t08400000.png


     
PotTemp_t08500000.png


PotTempAnm_t08500000.png


VPotTemp_t08500000.png


VelX_t08500000.png


VelZ_t08500000.png


StrmFunc_lin_t08500000.png


Gas_lin_t08500000.png


Cloud-Rain_t08500000.png


EqConst_lin_t08500000.png


Humidity_H2O-g_lin_t08500000.png


Humidity_NH3-g_lin_t08500000.png


gas-mean_t08500000.png


MixRt-cnd-mean_t08500000.png


Stab-mean_t08500000.png


HeatingRate_t08500000.png


H2O-g_lin_t08500000.png


H2S-g_lin_t08500000.png


NH3-g_lin_t08500000.png


H2O-s_t08500000.png


NH4SH-s_t08500000.png


NH3-s_t08500000.png


     
PotTemp_t08600000.png


PotTempAnm_t08600000.png


VPotTemp_t08600000.png


VelX_t08600000.png


VelZ_t08600000.png


StrmFunc_lin_t08600000.png


Gas_lin_t08600000.png


Cloud-Rain_t08600000.png


EqConst_lin_t08600000.png


Humidity_H2O-g_lin_t08600000.png


Humidity_NH3-g_lin_t08600000.png


gas-mean_t08600000.png


MixRt-cnd-mean_t08600000.png


Stab-mean_t08600000.png


HeatingRate_t08600000.png


H2O-g_lin_t08600000.png


H2S-g_lin_t08600000.png


NH3-g_lin_t08600000.png


H2O-s_t08600000.png


NH4SH-s_t08600000.png


NH3-s_t08600000.png


     
PotTemp_t08700000.png


PotTempAnm_t08700000.png


VPotTemp_t08700000.png


VelX_t08700000.png


VelZ_t08700000.png


StrmFunc_lin_t08700000.png


Gas_lin_t08700000.png


Cloud-Rain_t08700000.png


EqConst_lin_t08700000.png


Humidity_H2O-g_lin_t08700000.png


Humidity_NH3-g_lin_t08700000.png


gas-mean_t08700000.png


MixRt-cnd-mean_t08700000.png


Stab-mean_t08700000.png


HeatingRate_t08700000.png


H2O-g_lin_t08700000.png


H2S-g_lin_t08700000.png


NH3-g_lin_t08700000.png


H2O-s_t08700000.png


NH4SH-s_t08700000.png


NH3-s_t08700000.png


     
PotTemp_t08800000.png


PotTempAnm_t08800000.png


VPotTemp_t08800000.png


VelX_t08800000.png


VelZ_t08800000.png


StrmFunc_lin_t08800000.png


Gas_lin_t08800000.png


Cloud-Rain_t08800000.png


EqConst_lin_t08800000.png


Humidity_H2O-g_lin_t08800000.png


Humidity_NH3-g_lin_t08800000.png


gas-mean_t08800000.png


MixRt-cnd-mean_t08800000.png


Stab-mean_t08800000.png


HeatingRate_t08800000.png


H2O-g_lin_t08800000.png


H2S-g_lin_t08800000.png


NH3-g_lin_t08800000.png


H2O-s_t08800000.png


NH4SH-s_t08800000.png


NH3-s_t08800000.png


     
PotTemp_t08900000.png


PotTempAnm_t08900000.png


VPotTemp_t08900000.png


VelX_t08900000.png


VelZ_t08900000.png


StrmFunc_lin_t08900000.png


Gas_lin_t08900000.png


Cloud-Rain_t08900000.png


EqConst_lin_t08900000.png


Humidity_H2O-g_lin_t08900000.png


Humidity_NH3-g_lin_t08900000.png


gas-mean_t08900000.png


MixRt-cnd-mean_t08900000.png


Stab-mean_t08900000.png


HeatingRate_t08900000.png


H2O-g_lin_t08900000.png


H2S-g_lin_t08900000.png


NH3-g_lin_t08900000.png


H2O-s_t08900000.png


NH4SH-s_t08900000.png


NH3-s_t08900000.png


     
温位偏差(初期値からのずれ) 温位偏差(水平平均からのずれ) 仮温位偏差(初期値からのずれ) 水平風速 鉛直風速 流線関数(線型プロット) 凝結成分気体混合比(赤: H2O, 緑: H2S, 青: NH3) 凝結物混合比(赤: H2O, 緑: NH4SH, 青: NH3) NH4SH の相平衡からのずれ H2O 相対湿度 NH3 相対湿度 凝結成分気体混合比の水平・時間平均(赤: H2O, 緑: H2S, 青: NH3) 凝結物混合比の水平・時間平均(赤: H2O, 緑: NH4SH, 青: NH3) 安定度 加熱率 H2O 蒸気の混合比 H2S 蒸気の混合比 NH3 蒸気の混合比 H2O 雲と雨の混合比 NH4SH 雲と雨の混合比 NH3 雲と雨の混合比      
PotTemp_t09000000.png


PotTempAnm_t09000000.png


VPotTemp_t09000000.png


VelX_t09000000.png


VelZ_t09000000.png


StrmFunc_lin_t09000000.png


Gas_lin_t09000000.png


Cloud-Rain_t09000000.png


EqConst_lin_t09000000.png


Humidity_H2O-g_lin_t09000000.png


Humidity_NH3-g_lin_t09000000.png


gas-mean_t09000000.png


MixRt-cnd-mean_t09000000.png


Stab-mean_t09000000.png


HeatingRate_t09000000.png


H2O-g_lin_t09000000.png


H2S-g_lin_t09000000.png


NH3-g_lin_t09000000.png


H2O-s_t09000000.png


NH4SH-s_t09000000.png


NH3-s_t09000000.png


     
PotTemp_t09100000.png


PotTempAnm_t09100000.png


VPotTemp_t09100000.png


VelX_t09100000.png


VelZ_t09100000.png


StrmFunc_lin_t09100000.png


Gas_lin_t09100000.png


Cloud-Rain_t09100000.png


EqConst_lin_t09100000.png


Humidity_H2O-g_lin_t09100000.png


Humidity_NH3-g_lin_t09100000.png


gas-mean_t09100000.png


MixRt-cnd-mean_t09100000.png


Stab-mean_t09100000.png


HeatingRate_t09100000.png


H2O-g_lin_t09100000.png


H2S-g_lin_t09100000.png


NH3-g_lin_t09100000.png


H2O-s_t09100000.png


NH4SH-s_t09100000.png


NH3-s_t09100000.png


     
PotTemp_t09200000.png


PotTempAnm_t09200000.png


VPotTemp_t09200000.png


VelX_t09200000.png


VelZ_t09200000.png


StrmFunc_lin_t09200000.png


Gas_lin_t09200000.png


Cloud-Rain_t09200000.png


EqConst_lin_t09200000.png


Humidity_H2O-g_lin_t09200000.png


Humidity_NH3-g_lin_t09200000.png


gas-mean_t09200000.png


MixRt-cnd-mean_t09200000.png


Stab-mean_t09200000.png


HeatingRate_t09200000.png


H2O-g_lin_t09200000.png


H2S-g_lin_t09200000.png


NH3-g_lin_t09200000.png


H2O-s_t09200000.png


NH4SH-s_t09200000.png


NH3-s_t09200000.png


     
PotTemp_t09300000.png


PotTempAnm_t09300000.png


VPotTemp_t09300000.png


VelX_t09300000.png


VelZ_t09300000.png


StrmFunc_lin_t09300000.png


Gas_lin_t09300000.png


Cloud-Rain_t09300000.png


EqConst_lin_t09300000.png


Humidity_H2O-g_lin_t09300000.png


Humidity_NH3-g_lin_t09300000.png


gas-mean_t09300000.png


MixRt-cnd-mean_t09300000.png


Stab-mean_t09300000.png


HeatingRate_t09300000.png


H2O-g_lin_t09300000.png


H2S-g_lin_t09300000.png


NH3-g_lin_t09300000.png


H2O-s_t09300000.png


NH4SH-s_t09300000.png


NH3-s_t09300000.png


     
PotTemp_t09400000.png


PotTempAnm_t09400000.png


VPotTemp_t09400000.png


VelX_t09400000.png


VelZ_t09400000.png


StrmFunc_lin_t09400000.png


Gas_lin_t09400000.png


Cloud-Rain_t09400000.png


EqConst_lin_t09400000.png


Humidity_H2O-g_lin_t09400000.png


Humidity_NH3-g_lin_t09400000.png


gas-mean_t09400000.png


MixRt-cnd-mean_t09400000.png


Stab-mean_t09400000.png


HeatingRate_t09400000.png


H2O-g_lin_t09400000.png


H2S-g_lin_t09400000.png


NH3-g_lin_t09400000.png


H2O-s_t09400000.png


NH4SH-s_t09400000.png


NH3-s_t09400000.png


     
PotTemp_t09500000.png


PotTempAnm_t09500000.png


VPotTemp_t09500000.png


VelX_t09500000.png


VelZ_t09500000.png


StrmFunc_lin_t09500000.png


Gas_lin_t09500000.png


Cloud-Rain_t09500000.png


EqConst_lin_t09500000.png


Humidity_H2O-g_lin_t09500000.png


Humidity_NH3-g_lin_t09500000.png


gas-mean_t09500000.png


MixRt-cnd-mean_t09500000.png


Stab-mean_t09500000.png


HeatingRate_t09500000.png


H2O-g_lin_t09500000.png


H2S-g_lin_t09500000.png


NH3-g_lin_t09500000.png


H2O-s_t09500000.png


NH4SH-s_t09500000.png


NH3-s_t09500000.png


     
PotTemp_t09600000.png


PotTempAnm_t09600000.png


VPotTemp_t09600000.png


VelX_t09600000.png


VelZ_t09600000.png


StrmFunc_lin_t09600000.png


Gas_lin_t09600000.png


Cloud-Rain_t09600000.png


EqConst_lin_t09600000.png


Humidity_H2O-g_lin_t09600000.png


Humidity_NH3-g_lin_t09600000.png


gas-mean_t09600000.png


MixRt-cnd-mean_t09600000.png


Stab-mean_t09600000.png


HeatingRate_t09600000.png


H2O-g_lin_t09600000.png


H2S-g_lin_t09600000.png


NH3-g_lin_t09600000.png


H2O-s_t09600000.png


NH4SH-s_t09600000.png


NH3-s_t09600000.png


     
PotTemp_t09700000.png


PotTempAnm_t09700000.png


VPotTemp_t09700000.png


VelX_t09700000.png


VelZ_t09700000.png


StrmFunc_lin_t09700000.png


Gas_lin_t09700000.png


Cloud-Rain_t09700000.png


EqConst_lin_t09700000.png


Humidity_H2O-g_lin_t09700000.png


Humidity_NH3-g_lin_t09700000.png


gas-mean_t09700000.png


MixRt-cnd-mean_t09700000.png


Stab-mean_t09700000.png


HeatingRate_t09700000.png


H2O-g_lin_t09700000.png


H2S-g_lin_t09700000.png


NH3-g_lin_t09700000.png


H2O-s_t09700000.png


NH4SH-s_t09700000.png


NH3-s_t09700000.png


     
PotTemp_t09800000.png


PotTempAnm_t09800000.png


VPotTemp_t09800000.png


VelX_t09800000.png


VelZ_t09800000.png


StrmFunc_lin_t09800000.png


Gas_lin_t09800000.png


Cloud-Rain_t09800000.png


EqConst_lin_t09800000.png


Humidity_H2O-g_lin_t09800000.png


Humidity_NH3-g_lin_t09800000.png


gas-mean_t09800000.png


MixRt-cnd-mean_t09800000.png


Stab-mean_t09800000.png


HeatingRate_t09800000.png


H2O-g_lin_t09800000.png


H2S-g_lin_t09800000.png


NH3-g_lin_t09800000.png


H2O-s_t09800000.png


NH4SH-s_t09800000.png


NH3-s_t09800000.png


     
PotTemp_t09900000.png


PotTempAnm_t09900000.png


VPotTemp_t09900000.png


VelX_t09900000.png


VelZ_t09900000.png


StrmFunc_lin_t09900000.png


Gas_lin_t09900000.png


Cloud-Rain_t09900000.png


EqConst_lin_t09900000.png


Humidity_H2O-g_lin_t09900000.png


Humidity_NH3-g_lin_t09900000.png


gas-mean_t09900000.png


MixRt-cnd-mean_t09900000.png


Stab-mean_t09900000.png


HeatingRate_t09900000.png


H2O-g_lin_t09900000.png


H2S-g_lin_t09900000.png


NH3-g_lin_t09900000.png


H2O-s_t09900000.png


NH4SH-s_t09900000.png


NH3-s_t09900000.png


     
温位偏差(初期値からのずれ) 温位偏差(水平平均からのずれ) 仮温位偏差(初期値からのずれ) 水平風速 鉛直風速 流線関数(線型プロット) 凝結成分気体混合比(赤: H2O, 緑: H2S, 青: NH3) 凝結物混合比(赤: H2O, 緑: NH4SH, 青: NH3) NH4SH の相平衡からのずれ H2O 相対湿度 NH3 相対湿度 凝結成分気体混合比の水平・時間平均(赤: H2O, 緑: H2S, 青: NH3) 凝結物混合比の水平・時間平均(赤: H2O, 緑: NH4SH, 青: NH3) 安定度 加熱率 H2O 蒸気の混合比 H2S 蒸気の混合比 NH3 蒸気の混合比 H2O 雲と雨の混合比 NH4SH 雲と雨の混合比 NH3 雲と雨の混合比      
                                               

This page is generated by figdir/dcmodel-thum-make.rb and figdir/index.txt (2007/09/19 18:04:55 sugiyama)
dcmodel-thum.rb [Script | Doc | Sample] is provided by dcmodel project in GFD Dennou Club
Copyright © GFD Dennou Club 2007